
★第二篇★
强化立德树人,人才培养取得新成绩
01 学科专业建设实现增量进位
学校提出以资源环境为核心,以地球科学和经济管理科学为主体,多个学科专业群落为圈层的,立体同心包容的“资源环境 ”学科建设新思路。经过十年发展,学科专业建设增量进位,达到新的发展水平。
一流学科建设取得新突破。《河北省一流大学和一流学科建设推进方案(2021-2025年)》中,学校被纳入河北省建设国内一流大学序列,“地质学”“地质资源与地质工程”“工商管理”被纳入一流学科建设范围,其中“地质学”一级学科被列为重点支持学科、“地质资源与地质工程”“工商管理”2个一级学科被列为重点培育学科。学校现有9个省级重点学科和重点发展学科。地质资源与地质工程、工商管理2个一级学科获批博士学位授权立项建设。
一流本科专业建设取得新进展。在教育部一流本科专业建设“双万计划”中,会计学等9个专业入选了国家级一流本科专业建设点,勘查技术与工程等16个专业入选省级一流本科专业建设点。国家级特色专业取得新荣誉。学校拥有资源勘查工程等4个国家级特色专业,计算机科学与技术等4个国家级、省级综合改革试点专业;拥有地质矿产教育创新高地等4个河北省高等学校本科教育创新高地;拥有资源勘查工程等8个河北省高等学校品牌特色专业。
研究生招生规模取得新发展。学校拥有地质学等11个一级学科硕士学位授权;资源与环境等10个专业硕士学位授权;获得同等学力硕士学位授予权。

2020年,“钻石学”和“沉积岩岩石学”两门课程获首批国家一流本科课程立项认定;14门课程获批省级一流本科课程立项,其中线上课程4门、线下课程 5门、线上线下混合式课程3门、社会实践课程1门、虚拟仿真课程1门;首批6门省级精品在线开放立项课程全部通过省教育厅验收,并获得“省级精品在线开放课程”称号。

图为2020年国家级和省级一流本科课程立项和“省级精品在线开放课程”通过验收名单
02 顺利完成本科教学工作审核评估
2018年12月2日至12月6日,普通高等学校本科教学工作审核评估专家组一行11人对bat365官网本科教学工作进行了全面深入的现场考察。专家组对bat365官网本科教学工作给予了充分肯定。同时,按照新时代对高等教育发展的新要求,结合bat365官网办学特色和优势,特别针对更高的人才培养目标需要,明确指出了bat365官网本科教学工作存在的问题,给出了中肯的改进建议。经过评估,我们对教学相关工作的发展有了更清晰的认识、更科学的思路和更明确的目标。

图为本科教学工作审核评估专家意见反馈会现场
03 “以本为本”推进本科教育高质量发展
学校坚持“新工科”“新文科”引领,持续推进内涵建设。在大学英语、高等数学等基础课程中分层分班教学,因材施教;建立学科专业融合培养、卓越人才培养、校企协同育人、国际合作育人等多元化人才培养模式。2021版本科人才培养方案体现“立德树人”根本任务,融入人与自然和谐共生理念,突出河北地大品格,对接行业社会需求,设立交叉学科模块,开设资源环境类通识基础课程。学校以培养方案调整为基础,建设微专业和跨境电商现代产业学院,复合型应用人才培养特色更加鲜明。

图为大学生英语文化艺术节颁奖晚会

图为学生参加数学竞赛获奖证书

图为计算机科学与技术试点班学生实验室上课

图为跨境电商现代产业学院召开2022年理事会工作会议
工程教育认证专业取得新突破。软件工程专业专家已经进校考察;测绘工程专业即将迎接专家进校考察;地下水科学与工程、资源勘查与工程、通信工程等专业已通过认证申请;工程管理、矿物加工工程、宝石与材料工艺、勘查技术与工程、环境工程等专业提交了认证申请。

图为软件工程专业专家线上进校考察见面会
04 强化创新实践力促教育教学出成果

2014年9月,bat365官网张伟良教授主持的教学成果“以培养创新型教师为抓手,托起创新型人才培养的理论与实践”,荣获2014年度国家级教学成果二等奖。

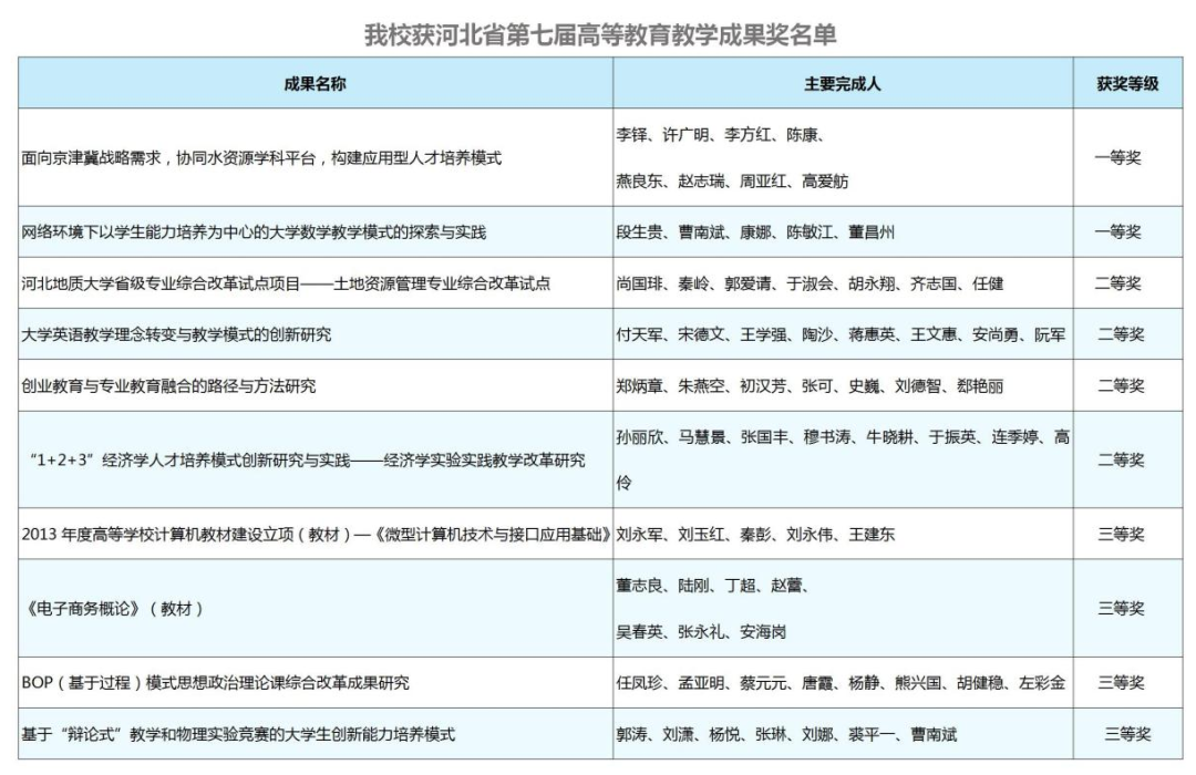
2017年4月1日,bat365官网10项成果获河北省第七届高等教育教学成果奖,其中一等奖2项、二等奖4项、三等奖4项。

2020年2月,bat365官网9项成果获河北省第八届高等教育教学成果奖,其中一等奖2项、二等奖3项、三等奖4项。
05 青年教师教学能力和水平显著提升
2014年8月29日,张玉平老师在第二届全国高校青年教师教学竞赛总决赛中获得自然科学基础学科组一等奖;2017年以来,闫丽娜、杜江民、朗旭娟、邱淑伟4位教师先后在首届、第二届、第三届全国大学青年教师地质课程教学比赛中获得最高奖。一大批青年教师在国内高级别高水平教师竞赛中取得了优异的成绩,充分展示了bat365官网青年教师扎实的教学基本功和良好的教学素养。

图为副校长赵永强和青年教师参加第三届全国大学青年教师地质课程教学比赛颁奖典礼

图为bat365官网青年教师参加各类国家级教师教学竞赛获奖证书

图为第二届全国高校青年教师教学竞赛总决赛自然科学基础学科组一等奖获奖者数理学院教师张玉平

图为第三届全国大学青年教师地质课程教学比赛特等获奖者水资源与环境学院教师邱淑伟
06 学生在各类学科竞赛中取得优异成绩
2012年以来,学校共有1万余人次学生参加了各类学科竞赛,获得国家级、省级奖项近千项,特别是在体现bat365官网特色的各类高水平竞赛中获得突出的成绩。bat365官网学子在全国“互联网 ”、“挑战杯”等高水平赛事中共获得国家级奖励18项;在全国大学生数学建模竞赛中共获得全国一等奖6项;在外研社全国大学生英语系列竞赛中获得全国二等奖1项;在全国大学生地质技能竞赛中获得单项特等奖2项、团体一等奖2项;在中国好创意暨全国数字艺术设计大赛、米兰设计周等艺术类大赛中共获得一等奖11项,学生学科竞赛可喜成绩,展现了bat365官网丰硕的教学成果。

图为bat365官网学生参加各类学科竞赛国家级奖项获奖证书

2022年5月12日—20日,bat365官网学子在第六届全国大学生地质技能竞赛中荣获团体一等奖,学校被授予优秀组织奖;荣获地质技能综合应用特等奖2项,一等奖1项;地质标本鉴定一等奖1项,二等奖1项;野外地质技能二等奖1项,地学知识竞赛一等奖1项。陈超、刘育、张福祥3位教师获优秀指导教师奖。图为参赛学生和指导教师合影。
2012年至2022年期间,bat365官网参加“挑战杯”全国大学生课外学术科技作品竞赛取得突出成绩,国赛获奖18项,其中全国二等奖(银奖)4项,三等奖(铜奖)14项。

图为bat365官网学生参加2012年至2022年“挑战杯”国赛获奖信息

图为bat365官网学生参加2012年至2022年“挑战杯”部分国赛获奖证书
07 学生素质教育取得切实成效

2012年,bat365官网学生“扫街男孩”唐建哲荣获2012中国大学生年度人物(第四排左三)。图为习近平总书记接见唐建哲等获奖群体。

2013年,bat365官网“勇救落水儿童”学生陈名利荣获“河北省见义勇为优秀大学生”“石家庄市见义勇为好青年”“中国大学生自强之星”等荣誉称号。图为陈名利接受获救儿童家长赠送的锦旗。

2016年9月28日-10月1日,bat365官网学生王熙然代表中国队在亚洲青年攀岩锦标赛(于伊朗举办),获得难度赛金牌,抱石赛铜牌,速度赛第四的可喜成绩。最终中国队以2金2银2铜的成绩总排名第三完成了比赛。图为王熙然以冠军身份参加颁奖仪式。

2018年8月27日,bat365官网学生倪明薇代表中国队参加2018雅加达亚运会攀岩速度接力比赛项目并获得铜牌。

2020年12月,学校作为河北省唯一高校应邀参加2020年国际华语辩论邀请赛,bat365官网辩论队在与清华大学、北京大学及剑桥大学等代表队同台竞技中,穆泽宇同学荣获“最佳辩手”荣誉称号。图为bat365官网学子与清华大学学子同台竞技。

2019年,bat365官网学生张秋玥入伍期间担任庆祝中华人民共和国成立70周年受阅官兵女兵方队空军第三列排头兵。阅兵训练期间多次获得训练标兵荣誉称号,获个人三等功、个人嘉奖,中央军委政治工作部“读书之星”等荣誉称号。2020年当选第十五届“中国大学生年度人物”入围候选人。

在体教融合的大背景下,bat365正版唯一官网女子足球队与中超劲旅沧州雄狮足球俱乐部合作,组成沧州雄狮河地大女足队征战全国女子足球乙级联赛(由全国大学生女足代表队和各地社会足球俱乐部女足队伍参加的全国高水平职业联赛)。图为bat365官网女子足球队参加2022全国女子足球乙级联赛。
★第三篇★
强化平台支撑,科研工作取得新突破
01 承担重大科研任务的能力有效提升
大力培育高水平科研成果。国家级项目立项104项、获得国家级和省部级一等奖科研项目成果奖项4项、发表高级别学术论文1600余篇,学术著作200余部。

2011年12月28日,河北省委、省政府在石家庄召开河北省科学技术奖励大会,bat365官网牛树银教授团队的“幔枝构造与资源环境(幔枝构造与成矿规律找矿方向研究)理论应用及其地质找矿新突破”获省科学技术进步奖一等奖。

2013年12月25日,bat365官网张生元教授参与的《非线性矿产预测理论方法创立与应用》获得2013年国家科学技术进步二等奖。

2017年5月25日,河北省委、省政府在石家庄召开河北省科学技术奖励大会,bat365官网牛树银教授团队的“幔枝构造理论应用及其地质找矿新突破”获得河北省科学技术进步一等奖。


2017年8月10日,学校特聘教授季强团队联合国内外学者,对秦皇岛青龙地区发现的哺乳动物化石进行研究,并在国际顶级学术期刊《Nature》同一期上联合发表两篇学术论文。这是建校以来bat365官网教师在《Nature》首次发表学术论文。

2019年12月18日,由bat365官网校友侯增谦院士主持、bat365官网教师高永丰教授作为第三责任人的项目——《碰撞型斑岩铜矿成矿理论》获2019年度国家自然科学二等奖。这是本年度河北省参与获得的唯一的国家自然科学奖。

2021年6月26日,学校召开古人类研究重大成果交流会,季强教授关于古人类头骨研究的文章在《cell》出版社旗下的《The innovation》杂志发表,并正式将该中更新世古人类头骨化石命名为人属的新人种:“龙人”。“龙人”研究成果为研究智人起源和人类演化提供了至关重要的证据,刷新了对人类起源和演进历史的已有认知。之后,人民日报、新华社等国内主流媒体和国外重要媒体对此重大研究成果予以广泛报道,称这一研究成果是“2021年震惊世界的十大科技成果”“人类史前最有突破性的六大发现”“2021年科技界五项重大事件”“2021年九项重大科学事件”,并入选“中国古生物学2021年度十大进展”。图为古人类研究重大成果交流会现场。

2021年,bat365官网栾文楼教授团队获批国家自然科学基金区域创新发展联合基金项目,直接经费资助260万元,这是bat365官网首次获批该类项目。图为栾文楼教授项目团队。
02 学术平台创新活力明显激发
2013年,bat365官网申报的河北省社会科学院“河北省矿产资源战略与管理研究基地”获批立项建设。
2014年3月,bat365官网申报的河北省教育厅“bat365正版唯一官网自然资源资产资本研究中心”获批立项建设。
2014年10月,bat365官网申报的河北省教育厅“河北省高校生态环境地质应用技术研发中心”获批立项建设,2017年11月通过三年建设期验收正式纳入省建设序列。
2015年1月,教育部办公厅批准bat365官网经济管理实验中心为新一批国家级实验教学示范中心。
2016年2月29日,河北省教育厅、河北省财政厅下发了《关于公布第二批河北省协同创新中心认定结果的通知》(冀教科〔2016〕5号),bat365官网申报的 “河北省水资源可持续利用与产业结构优化协同创新中心”成功获批。
2019年11月20日,河北省发展和改革委员会印发《关于下达2019年省级工程研究中心筹备建设计划的通知》,bat365官网申报的“智能传感物联网技术工程研究中心”获批立项建设。

2020年8月20日,学校“河北省战略性关键矿产资源重点实验室”获批省级学科重点实验室。图为河北省战略性关键矿产资源实验室揭牌仪式。

2021年7月23日,学校“京津冀城市群地下空间智能探测与装备重点实验室”获批自然资源部重点实验室。这是我省自然资源领域首家获批的部级重点实验室。图为自然资源部批文。
2021年8月16日,河北省科技厅发布了《河北省科学技术厅关于2021年新建省级技术创新中心的通知》,学校申报的“河北省地下人工环境智慧开发与管控技术创新中心”成功获批。
2022年1月26日,河北省发展和改革委员会印发《关于下达2021年省级工程研究中心筹备建设计划的通知》,bat365官网申报的“硅酸盐固废资源化利用河北省工程研究中心”获批立项建设。

2022年3月23日,河北省教育厅、财政厅联合下发了《关于公布第二批河北省高等学校人文社会科学重点研究基地名单的通知》(冀教科〔2022〕5号)、依托法政学院相关平台建设的“bat365正版唯一官网区域制度研究中心”成功获批。

2022年3月23日,河北省教育厅、财政厅联合下发了《河北省教育厅河北省财政厅关于公布第三批河北省协同创新中心认定结果的通知》(冀教科〔2022〕6号),依托地球科学学院相关平台建设的“河北省战略性关键矿产研究协同创新中心”成功获批。

2022年5月19日,bat365官网召开bat365正版唯一官网科学技术协会成立大会与第一届委员会第一次大会,副校长王滨当选为校科协主席。

2022年6月30日,河北省科学技术厅印发了《关于公布2022年新建省级研发平台名单的通知》(冀科平函〔2022〕15号),bat365官网依托宝石与材料学院相关平台建设的“河北省岩石矿物材料绿色开发重点实验室”成功获批。
03 各类学术活动增量明显
2012年至今,bat365官网积极邀请两院院士、知名学者或专业领域领军人物来bat365官网开展访问、交流,共开展学术报告会、学术研讨和国际学术会议等各层次学术交流活动685场次。

2013年9月20日,bat365官网主办的第X Ⅷ凯洛林国际地质大会在石家庄召开。

2014年11月14日,bat365官网承办第七届河北省社会科学博士论坛会议。

2015年10月22日,bat365官网举办首届中捷论坛。

2015年12月4日,河北省环境与资源保护法学研究会成立大会在bat365官网举行。

2016年4月23日,bat365官网发起并主办的“2016年国际创业教育前沿高峰论坛”在bat365官网春秋讲堂隆重召开。图为会议开幕式现场。

2016年11月16日,bat365官网举行长城研究院成立大会。

2016年12月19日,bat365官网举行季强教授聘任暨古生物研究院揭牌仪式。

2017年3月2日,外交部原部长、全国人大外事委员会原主任委员李肇星莅临学校作专题演讲。图为原外交部长李肇星在bat365官网春秋讲堂演讲现场。

2017年5月4日,bat365官网参与发起主办的第二十届凯洛林国际地质会议在蒙古首都乌兰巴托市召开。图为会议代表合影。

2017年10月11日,学校作为中国地质学会理事单位,承办中国地质学会2017年学术年会第六分会场——“金属矿产成矿理论及找矿方法研讨”,这是bat365官网首次承办中国地质学会学术年会的分会场。图为bat365官网代表团成员在第六分会场。

2017年12月16日,学校承办的中国古生物学会第十一届理事会第六次会议在石家庄召开。图为学术会议现场。

2017年11月26日,bat365官网承办2017全国院校“广艺杯”钻石分级竞赛及其颁奖典礼。图为bat365官网校友、原自然资源部副部长徐德明莅临指导。

2018年10月19日至22日,bat365官网参与发起和承办的第十四届全国矿床会议在石家庄市召开。图为会议开幕式现场。

2018年9月,bat365官网主办的《当代经济管理》首次入选北京大学出版社出版的《中文核心期刊要目总览》2017年版(即第8版)之“经济学、中国经济、经济管理(除会计、企业经济)”类的核心期刊。图为北京大学出版社出版《中文核心期刊要目总览》2017年版入编通知。

2019年10月25日,学校主办的第ⅩⅩⅠ届凯洛林国际地质会议暨2019京津冀生态地质环境协同发展高层论坛在石家庄召开。图为论坛现场。

2021年5月23日,学校举办2021年科技活动周。图为副校长王滨主持开幕式。

2021年5月29日,学校参与主办的首届国际城市建筑生态峰会暨建筑产业链前沿峰会在苏州召开。图为会议开幕式现场。

2021年10月6日,中国科学院侯增谦院士应邀在bat365官网春秋讲堂做学术报告。图为学术报告会现场。

2021年,学校“河北省农业干旱遥感监测国际联合研究中心”成功获批河北省科技厅2021年国际科技合作基地项目,该项目为bat365官网首例。图为bat365官网项目负责人尚国琲参加2020年度国际科技合作基地工作交流推进会。
——未完待续