近日,工程技术国际顶级期刊《Chemical Engineering Journal》(简称CEJ,中科院一区TOP,影响因子15.1)在线刊发了bat365官网地质资源与地质工程学科团队卢昶雨副教授与江苏科技大学郭峰/施伟龙团队以《Ultrafast hot electron transfer and trap-state mediated charge separation for boosted photothermal-assisted photocatalytic H2evolution》为题的研究论文。该工作得到了bat365正版唯一官网校内资助,以及bat365正版唯一官网校领导、科技处、地质资源与地质工程学科团队的大力支持和指导。本研究作为地质资源与地质工程一级学科博士点建设的标志性成果,彰显了bat365官网地质资源与地质工程学科团队及其合作单位在水资源利用与能源转化领域取得了重大研究进展。

【研究背景】
长期以来,太阳能驱动分解水析氢一直被认为是在中国双碳背景下解决能源危机和环境污染问题的最经济、环保和可持续的解决方案之一,该方案的高效施行高度依赖于对新型光催化剂的发现和现有光催化剂的改性。一般来说,典型的光催化反应步骤包括半导体材料的光激发、光生电荷的分离和迁移以及载流子与反应物之间的表面催化反应。由于时间尺度的差异性,表面催化反应效率受电荷弛豫过程主导。此外,迁移载流子与反应物之间的接触频率和接触速度也高度影响了中间体和H2的形成速率,从而影响了表面催化反应的动力学。在非均相光催化系统中,半导体材料被高能能量(光能和热能等)激发产生热载流子,然后在热载流子传输和扩散过程中调整材料的光电特性。此外,在界面结构缺乏精细设计和精确合成的情况下,光催化剂的光催化析氢效率直接由高能热电子的数量主导,因为在反应中热载流子弛豫通常优于电荷提取。在表面科学领域,高能热电子在表面的流动不仅是影响材料的表面性能的重要因素,还可以启动和促进表面化学反应过程,这是表面化学反应发生的重要驱动力。不幸的是,在半导体光催化反应中,热载流子的迁移和冷却实际上是竞争的。热载流子可能通过声子散射、界面散射和辐射重组的形式失去能量而冷却到相对较低的能量水平,导致其可能在电荷转移过程被由于粗略合成而引入的带间陷阱态捕获在距离导带边缘不同能量差的位置(ΔE)。这将导致载流子的界面转移缓慢,进一步影响界面电荷转移特性和表面催化反应,所以保持热载流子的持续快速迁移是满足高效光催化反应要求的核心要素。因此,研究和理解催化剂表面的热载流子动力学,对于揭示高能热电子与表面物质之间相互作用的机理、表面化学过程的性质以及发展新的表面科学应用具有重要意义。
【成果简介】
课题组以囊泡状g-C3N4(CNNVS)为基础材料,并引入聚集态(A-CDs)和分散态(D-CDs)光热碳点构筑了一种高效的光热协同催化体系,应用于光催化分解水产氢。众所周知,碳点(CDs)作为一种新型的碳基光热和光/电活性材料,其以自下而上策略的合成会生成除目标产物以外的副产物,包括有机分子在聚合、交联和碳化的过程中产生的分子荧光团和/或其聚集结构(附着在CDs核心的分子荧光团)。该工作针对不同状态碳点的分子荧光团副产物,探究其光热行为对CNNVS光热辅助光催化制氢性能的影响。此外,CNNVS结构的优势使其充分接收并限制了A-CDs的热注入,从而有效地克服了热辐射,完美地平衡了热损失和电荷分离的影响。这项工作为研究基于CDs的光热辅助光催化析氢体系以实现太阳能的高效转换提供了深入的见解,并可作为已发表的忽略CDs净化程序的工作的修正。
1)CNNVS基复合材料的微观形貌

图1 (a) A-CDs/CNNVS和D-CDs/CNNVS复合光催化剂的制备工艺示意图;CNNVS的 (b) SEM图像、(e) TEM图像和 (h) HRTEM图像;D-CDs/CNNVS的 (c) SEM图像、(f) TEM图像和 (i) HRTEM图像;A-CDs/CNNVS的 (d) SEM图像、(g) TEM图像和 (j) HRTEM图像
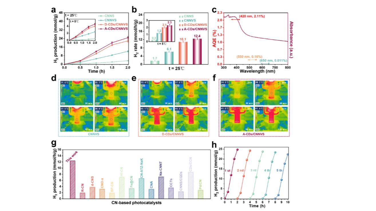
2)光热辅助光催化制氢性能测试

图2 所制备的光催化剂在5 ℃和25 ℃下的 (a) 时间依赖制氢曲线和 (b) 析H2速率;(c) 环境温度(25 ℃)下A-CDs/CNNVS的表观量子效率(AQE)值;(d) CNNVS、(e) D-CDs/CNNVS和 (f) A-CDs/CNNVS样品在全光谱照射下的光热红外温度映射图像;(g) 近年来制氢性能对比;(h) A-CDs/CNNVS的循环稳定性实验
3)光热行为分析

图3 (a) CNNS、CNNVS、D-CDs/CNNVS和A-CDs/CNNVS在全光谱照射下的时间-光热映射图像(室温:27 ℃)和 (b) 对应的温度变化曲线;(c) A-CDs/CNNS和A-CD/CNNVS光催化剂在5 min内的时间-降温映射图像和 (d) 温度衰减曲线;(e) 1800 s的照射下,单个A-CDs/CNNVS的温度分布和速度矢量的数值模拟;A-CDs/CNNS在不同温度下的 (f) 瞬态光电流响应曲线、(g) EIS图和 (h) LSV曲线
4)载流子动力学过程分析

图4 在343 nm泵浦激发下,于去离子水中测试 (a) CNNVS、(b) D-CDs/CNNVS和 (c) A-CDs/CNNVS在380 nm-480 nm范围内不同延迟时间的TAS光谱;CNNVS、D-CDs/CNNVS和A-CDs/CNNVS在 (d) 392 nm和 (e) 455 nm波长下的TAS衰减动力学拟合曲线;(f) CDs/CNNVS界面上的光物理过程的示意图;在343 nm泵浦激发下,于去离子水中测试 (g) CNNVS、(h) D-CDs/CNNVS和 (i) A-CDs/CNNVS在650-795 nm范围内不同延迟时间的TAS光谱;(j) CNNVS、(k) D-CDs/CNNVS和 (l) A-CDs/CNNVS的2D伪彩色TAS光谱
论文地址:https://doi.org/10.1016/j.cej.2024.153058