为丰富疫情期间大学生的学习内容,营造良好的学术氛围,不断提升广大学生的专业素养和实践能力,5月14日下午,由经贸学院组织举办的“正大杯”第十届全国大学生市场调查与分析大赛bat365正版唯一官网校内选拔赛通过钉钉会议成功举办。经过网试选拔,本届调查大赛共有99名同学入围组队参赛。经贸学院张汝飞、赖志花、段梅素、殷阿娜、温蕾、赵青霞等老师出席本次活动并担任评委。

本次校内选拔赛分为两个环节:调查报告评审、线上PPT展示以及评审老师提问。在此次校赛评审中,各个参赛组向评委老师们展示了自己的作品与制作思路,并与评委老师们进行了激烈的思想碰撞。各位评审老师也向参赛队伍提出了改进意见。

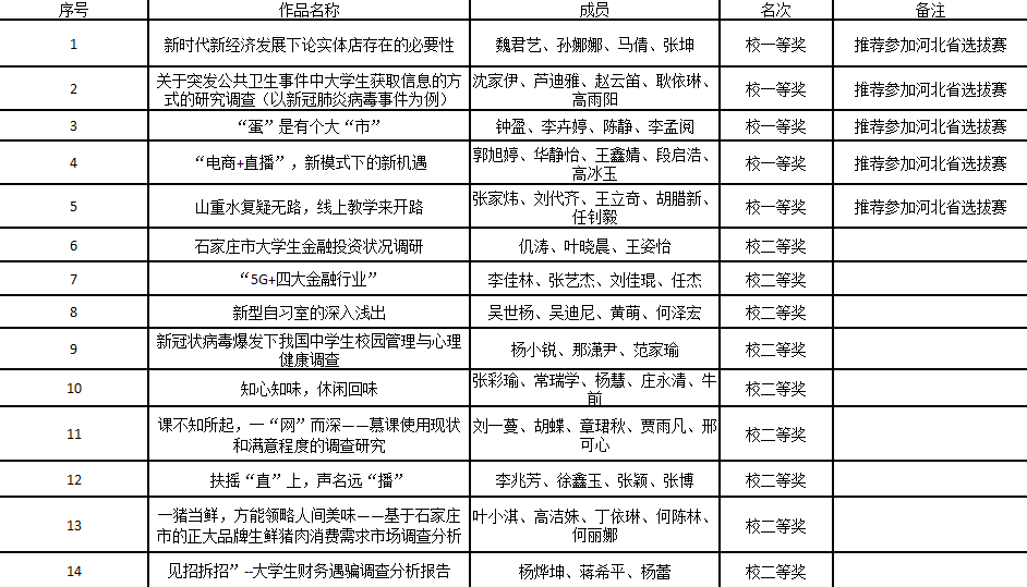
经过激烈角逐,最终确定校一等奖5名,校二等奖9名,其中校一等奖获得者将代表bat365官网参加河北赛区选拔赛。具体获奖名单如下:

赛事介绍:
全国大学生市场调查与分析大赛自2010年启动以来,大陆地区除西藏以外的各省、自治区、直辖市累计有近1900校(次)、18万人(次)参赛。大赛已被纳入2014-2018高校学科竞赛排行榜,是国内一流的全国性大赛,也是政府支持、企业认可、高校师生积极参与、海峡两岸高度联动的统计学科实践教学平台。
赛事流程如下:
第一关:个人网考,拟每年11月至12月举行。
第二关:校赛,网考通过学生自行组队参加(每个团队3-5人),
由各校组织于每年4月左右完成校赛,选拔优秀团队参加省赛。
第三关:省赛(专科不设省赛),拟于每年4月底前完成。由省赛组委会按大赛组委会制定的统一竞赛规则和评分标准选择优胜团队参加全国总决赛。
第四关:全国总决赛(暨海峡两岸大学生市场调查与分析大赛大陆地区选拔赛),本科组拟于每年5月底举行。海峡两岸大学生市场调查与分析大赛总决赛,拟于每年8月下旬举行。
一届届学子在这个舞台上展示自我。他们挥洒汗水绽放色彩,收获了友谊也理解了团队的意义,提升了自己也丰富了内心世界,市场调查与分析大赛,欢迎有热情有想法有志向的你!
2020-2021年度市场调查与分析大赛将于10月份开启,期待你的参与!